
SZERZŐINKNEK

Tájékoztató szerzőinknek
A Magyar Református Nevelés folyóirat szeretettel várja a református köznevelésben érintett vagy az iránt érdeklődő szerzők kéziratait. A folyóirat 2019-től online és nyomtatott formában egyaránt megjelenik.
A folyóirat szerzői nem kapnak díjazást, honoráriumot semmilyen jogcím alatt a tudományos, szakmai cikkek megjelentetéséért. A folyóirat cikk feldolgozási (APC) és beküldési díjat (ASC) nem számol fel. A
szerzők a megjelent írásukat tartalmazó lapszámból
tiszteletpéldányt kapnak.
Az MRN aktuális évi számainak tervezett tematikája, megjelenési határideje az alábbi gombra kattintva letölthető.
A kéziratok beküldése az MRN kéziratbeküldő felületén keresztül történik.
Kéziratok beküldése előtt kérjük, tanulmányozzák az alább megtalálható Szerzői tájékoztatót és Publikációs felhívást, valamint a Stíluslapot.

Kéziratbeküldő felület
Kéziratok beküldése az MRN kéziratbeküldő felületén keresztül történik, melynek címe: https://rpi-mrn.reformatus.hu/
A belépéshez első alkalommal egy működő e-mail címmel regisztrálni szükséges!
Felhívjuk szerzőink figyelmét, hogy kézirat benyújtása esetén a Szerzői nyilatkozat kitöltött és aláírt adatlap szkennelt változatát a kézirathoz csatolni kell! A Szerzői nyilatkozat szerkeszthető formában az alábbi gombra kattintva letölthető.

Lektorálás, formai követelmények
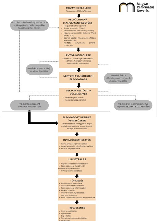
A folyóirat szakértői lektorálási folyamatot követően jelenik meg. A TANULMÁNYOK rovatba szánt kéziratokat anonimizált formában két, a szakterületen jártas, legalább PhD-fokozattal rendelkező lektor véleményezi (double-blind peer review) előre meghatározott szempontrendszer szerint. A lektorok minden tanulmány esetében több intézmény kutatói közül kerülnek ki, ügyelve az összeférhetetlenség elkerülésére. (Az összeférhetetlenségről ld. még az Etikai és integritási alapelveket). A szerkesztőbizottság tagjainak kéziratait anonimizálva, a külsős szerzőkkel azonos eljárásrend szerint bocsátjuk lektorálásra. (A lektori értékelőlap sablonja itt letölthető.) A bírálat online történik, melynek eredményéről a Szerző értesítést kap. Kettő elutasító bírálat esetén a folyóirat nem közli az írást, annak módosított változatát sem. Egy pozitív és egy elutasító bírálat esetében a folyóirat kiküldi egy harmadik bírálónak a szöveget. Kettő pozitív bírálat esetében, a Szerző egy alkalommal pontosíthatja a szöveget a bírálók által felsorolt, általuk megjelölt módosításoknak megfelelően. Amennyiben a bírálók elfogadják a szerző módosításait, a folyóirat közli a tanulmányt. A bírálói véleményeket a bírálók nevének feltüntetése nélkül küldi meg a szerkesztőség a szerző(k)nek. A Szerkesztőség fenntartja a jogot a beérkező kéziratok előzetes szövegegyezési kontrolljára (plágiumvizsgálat). Plágium gyanúja esetén a közléstől elállunk.
A folyóirat törekszik arra, hogy a bírálati folyamat rövidebb legyen kettő hónapnál.
Folyóiratunk hivatkozási és publikációs stílusa 2026-tól az APA (American Psychological Association, 1984/2019) nemzetközi stílusát követi. A részletes formai követelmények a STÍLUSLAP gombra kattintva letölthetők.
A Szerkesztőség etikai és integritási alapelveiről külön aloldalon nyújtunk részletes tájékoztatást.


