
FOR AUTHORS

Information for authors
The Hungarian Reformed Education journal welcomes manuscripts from authors involved in or interested in Reformed public education. From 2019, the journal will be published both online and in print.
The authors of the journal do not receive any remuneration or fees under any title for the publication of scientific and professional articles. The journal does not charge article processing charges (APC) or submission charges (ASC). The Authors will receive a complimentary copy of the issue in which their article appears. The planned topics and publication dates for the current year's issues of MRN can be downloaded by clicking on the button below.
Manuscripts should be submitted via the MRN manuscript submission interface.
Before submitting your manuscript, please read the Author's Guide, Call for Papers, and Style Sheet below.


Manuscript submission interface
Manuscripts are submitted via the MRN manuscript submission interface at: https://rpi-mrn.reformatus.hu/
To log in for the first time, you must register with a valid email address!
We would like to draw the attention of our authors to the fact that when submitting a manuscript, a scanned copy of the completed and signed Author's Statement form must be attached to the manuscript! The Author's Statement can be downloaded in editable form by clicking on the button below.


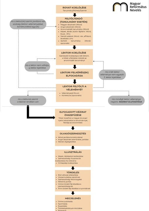
Peer review, formal requirements
The journal is published following an expert peer review process. Manuscripts intended for the STUDIES section are reviewed in anonymized form by two reviewers who are experts in the field and hold at least a PhD degree (double-blind peer review) according to a predetermined set of criteria. For each manuscript, reviewers are selected from researchers at multiple institutions, taking care to avoid conflicts of interest. (For more on conflicts of interest, see the Publication Ethics and Malpractice Statement). Manuscripts by members of the editorial board are anonymized and sent for review according to the same procedure as for external authors. (The review form template can be downloaded here.) The review is conducted online, and the Author is notified of the result. In the event of two negative reviews, the journal will not publish the article or any modified version thereof. In the case of one positive and one negative review, the journal will send the text to a third reviewer. In the case of two positive reviews, the author may revise the text once in accordance with the changes listed and indicated by the reviewers. If the reviewers accept the author's changes, the journal will publish the study. The Editorial Board sends the reviewers' opinions to the Author(s) without revealing the reviewers' names. The Editorial Board reserves the right to conduct a preliminary text consistency check (plagiarism check) on submitted manuscripts. In case of suspected plagiarism, we will refrain from publishing the manuscript.
The journal strives to keep the review process shorter than two months.
From 2026, our journal's citation and publication style will follow the international style of the APA (American Psychological Association, 1984/2019). Detailed formatting requirements can be downloaded by clicking on the STYLE SHEET button.
Detailed information about the editorial board's ethical and integrity principles is provided on a separate subpage.
